Awarded
Claudia Colombo
Latent images
Design Research
Jury report
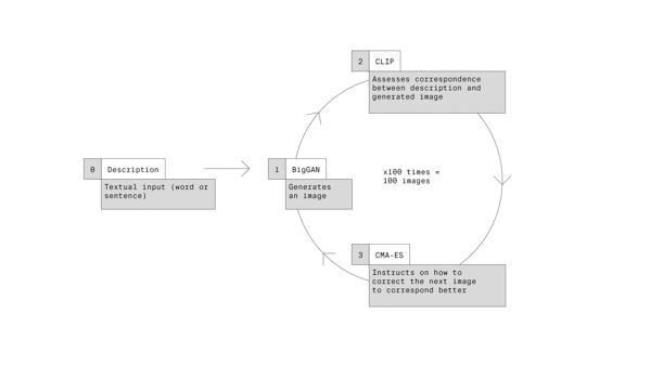
The jury welcomes the research project Latent Images by Claudia Colombo as a compelling example of design research with a clear structure, research question, experimental methods, and outputs that expose the inherent bias of artificial intelligence. Claudia Colombo knows how to mediate the complex topic and rightfully succeeds in leaving the audience with an uncanny feeling for the future ahead.
Biography
Claudia Colombo
Born in
1991




