Awarded
Claudia Colombo
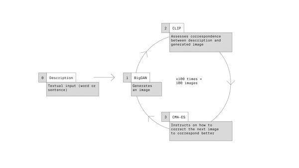
Latent images
Ricerca sul design
Rapporto della giuria
Nel progetto Latent Images di Claudia Colombo la giuria ha riconosciuto un fulgido esempio di ricerca sul tema del design, con una struttura chiara, una domanda specifica, un metodo sperimentale e risultati che mettono in luce i pregiudizi intrinseci (bias) dell’intelligenza artificiale. Claudia Colombo sa come veicolare un tema tanto complesso e, a buon diritto, riesce a trasmettere al pubblico quel senso di mistero che avvolge il futuro.
Biografia
Claudia Colombo
Nata nel
1991




