Awarded
Claudia Colombo
Latent images
Recherche en design
Rapport du jury
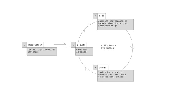
Le jury a salué le projet « Latent Images » de Claudia Colombo comme un exemple percutant de recherche en design, avec une structure claire, une question de recherche, des méthodes expérimentales et des résultats qui exposent le biais inhérent à l’intelligence artificielle. Claudia Colombo sait comment s’y prendre pour appréhender ce sujet complexe et laisser au public – à juste titre – une impression de perplexité face à l’avenir qui s’annonce.
Biographie
Claudia Colombo
Née en
1991




