Awarded
Claudia Colombo
Latent images
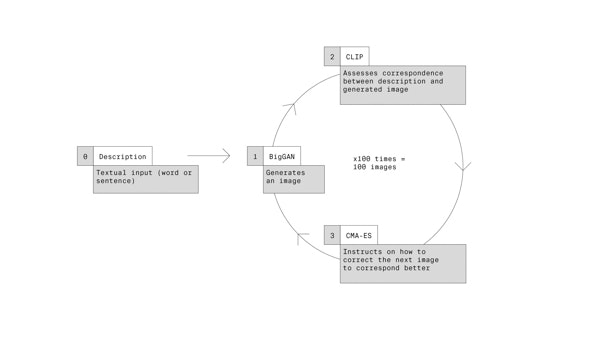
Forschungsdesign
Jurybericht
Die Jury würdigt das Forschungsprojekt «Latent Images» von Claudia Colombo als überzeugendes Beispiel der Designforschung, das über eine klare Struktur sowie Fragestellung und Methodologie verfügt und dessen Ergebnisse die Befangenheiten der künstlichen Intelligenz aufdecken. Claudia Colombo versteht es, das komplexe Thema zu vermitteln und ihr Publikum – zu Recht – mit einem unheimlichen Gefühl gegenüber der Zukunft zurückzulassen.
Biografie
Claudia Colombo
Geboren
1991




